临淄区人民政府
临淄区发展和改革局
首页
政务公开
政府信息公开
重大建设项目
批准结果信息
立项批复
标题:
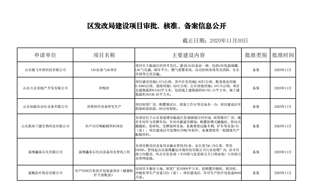
区发改局2020年11月份立项批复项目情况
索引号:
11370305004219595G/2020-5062795
文号:
发文日期:
2020-12-10
发布机构:
临淄区发展和改革局
区发改局2020年11月份立项批复项目情况
发布日期:2020-12-10
字号:
大
中
小
|
打印
分享:
扫码使用手机浏览本页内容