临淄区金山镇人民政府
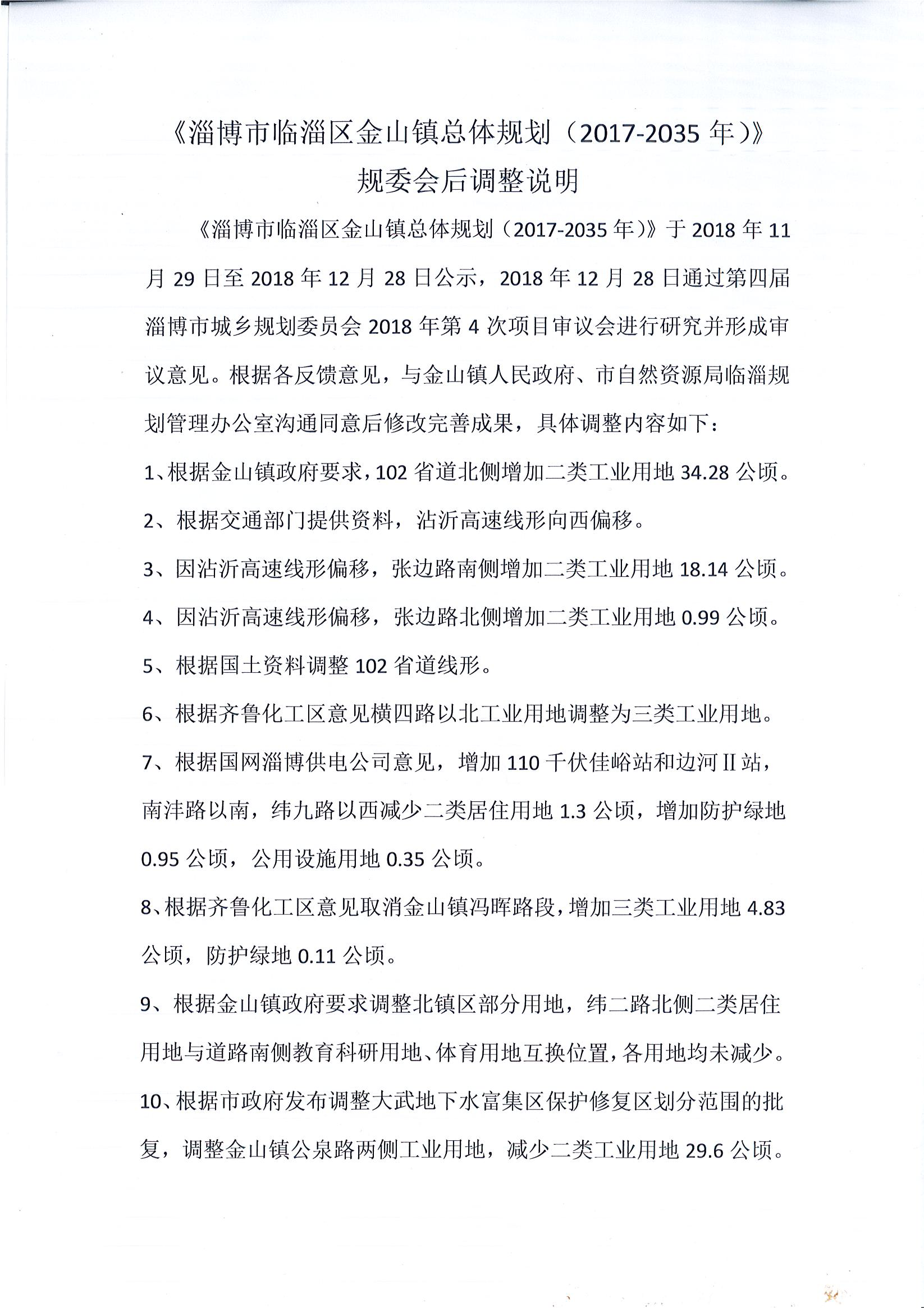
标题: 《淄博市临淄区金山镇总体规划(2017-2035年)》成果公布公告
索引号: 11370305004219392U/2019-None 文号:
发文日期: 2019-05-14 发布机构: 临淄区金山镇人民政府

《淄博市临淄区金山镇总体规划(2017-2035年)》成果公布公告

发布日期:2019-05-14
  • 字号:
  • |
  • 打印

《淄博市临淄区金山镇总体

规划(2017-2035年)》成果公布公告

文稿解读 :《淄博市临淄区金山镇总体规划(2017-2035年)》成果公布公告政策解读

    

2019年4月30日,淄博市人民政府批准《淄博市临淄区金山镇总体规划(2017-2035年)》,按照《中华人民共和国城乡规划法》相关规定,现将规划成果主要内容予以公布。

                               

                                                                                                                                                                                      2019年5月14日

 

《淄博市临淄区金山镇总体规划(2017-2035年)》主要内容

一、总则

 1、规划期限

近期:2017年—2020年

远期:2021年—2035年

 2、规划范围

金山镇行政区域119.23平方公里。

 3、规划目标

近期目标(2017-2020年):至2020年金山镇以新型工业化带动新型城镇化,新型城镇化促进新型工业化的思路为统领,着力强化工业支撑,完善城镇各项功能,全面加快新型城镇化进程,将金山镇建成淄博市乃至山东省的工业强镇。

远期目标(2021-2035年):远期金山镇经济结构持续优化,一产农业向现代化发展,二产工业走技术含量高、绿色高端、可循环的新型工业化道路,三产成为引领经济发展的发动机和为生产、生活提供优质服务的新型现代服务业;城镇建设继续发展,人口集聚能力加强,城镇功能和各项公共服务设施、市政设施进一步完善。

二、城镇性质和城镇规模

  1、城镇性质

城镇性质:以精细化工、新材料为主导,有机农业、生态旅游等多业并举的省级示范工业强镇。

  2、城镇规模

  (1)人口规模

镇域人口规模:2020年为8.52万人,2035年为11.95万人。

镇区人口规模:2020年为5.02万人,2035年为10.65万人。

  (2)城镇建设用地规模

近期(2020年)金山镇城镇建设用地752.74公顷,人均150平方米。

远期(2035年)金山镇城镇建设用地1394.67公顷,人均130.9平方米。

三、镇域村镇体系规划

规划镇村等级结构为“镇区—社区—基层村”3级。

第一等级:镇区(2个)。

第二等级:南仇社区、十化建社区、坡子社区。

第三等级:基层村(12个)。

有12个村庄搬迁至北镇区,16个村庄合并至南镇区,6个村庄搬迁至南仇社区,2个村庄合并至坡子社区。

保留杨上、黎金山、搭岭、闫下、南术西、南术北、中疃村、南术南、西太平、东崖村、北崖村、西崖村的旧村用地。

四、镇域道路交通规划

 结合金山镇道路现状和用地布局,确定镇域内道路骨架结构为“六纵四横”。镇域内现有公路纳入临淄城区道路系统,按照城市标准设置断面,实行人车分流、客货分流,增加信号灯、公交站厅等交通设施。

“六纵”:翔晖路、冯北路、兴边路、金边路、辛化路、淄江路。

“四横”:南沣路、102省道、张边路、南环路。

五、 城乡产业发展与产业空间布局

1、第一产业布局规划

形成一个北部生态林业区、一个南部生态农业园区。

南部生态农业园区位于南镇区南侧,有都市农业示范基地、东崖有机农业示范基地、畜牧业基地、苗木基地以及特色蔬菜、菌菇类种植基地。

北部生态林业区位于北镇区北侧,以生态涵养,水土保持为主。

2、第二产业布局规划

远期形成两个产业园区:齐鲁化学工业区金山片区和齐鲁石化工业园区。齐鲁化学工业区金山片区位于镇域西部,冯北路西侧,重点发展精细化工产业和新材料产业,适当发展稀土产业;齐鲁石化工业园区位于镇域东部,以齐鲁石化橡胶厂为主,主要发展化工、塑料制品。

3、第三产业布局规划

镇域范围内的生产性服务业主要是旅游业,以镇域中部的金银山风景区和南部的天堂寨——凤凰山风景区为主;生活性服务业重点发展批发、零售、金融服务业、社区服务、商务服务业、信息服务业等,主要位于镇区。

六、用地布局结构

金山镇城乡空间结构可以概括为“两心、四轴、六片、多点”。

两心——南部边河镇区和北部南王镇区。南片区以发展现代服务、旅游配套为主;北片区为规划行政服务中心。

四轴——“四轴”指的是南沣路、张边路、兴边路、淄江路这四条主要发展轴线;金山镇的主要建设用地也是围绕这四条轴线展开。

六片——即两个工业片区:镇域东部齐鲁石化工业园区,镇域西部齐鲁化工区金山片区;四个生态片区:镇域北部生态林业区,镇域南端天堂寨-凤凰山风景区,镇域中部金山、银山、卧虎山生态修复区,镇域南部生态农业片区。 

多点——主要为十化建社区、南仇社区、坡子社区及南部保留的多个基层村。

七、2019年4月,市政府以淄政字【2019】28号文批复。

 

 

 

 

 

 

 

 

 

 

 

 

 

 

 

 

 

2019年5月14日


 

附件一

镇域远期土地利用规划图


 

 

空间结构图


 

 

村庄搬迁示意图


 

 

镇域镇村体系规划图


 

 

镇域交通体系规划图


 

 

附件二《淄博市临淄区金山镇总体规划(2017-2035年)》规委会后调整说明



 

附:与规委会调整对比图